Problematic
The problem and its relevance
When pet owners have to travel or attend to commitments away from home, they often struggle to find a reliable sitter. This problem is due to several factors:
Lack of reliable options | High cost of pet walkers |
|---|---|
Lack of personalized services | Time constraints |
Based on this, we decided to create a secure and reliable digital platform that connects pet owners with verified caregivers, guaranteeing quality service and animal welfare, with a sustainable and scalable model over time.
Research framework stages
Design thinking
Empathize
Define
Devise
Prototype
Usability testing
Creative process
Design thinking as a research framework
![]() | ![]() | ![]() | ![]() | ![]() |
|---|
Empathize
Getting to Know Our Community
When pet owners have to travel or attend to commitments away from home, they often struggle to find a reliable sitter. Hence, the need to create a secure and reliable digital platform that connects pet owners with vetted sitters, ensuring quality service and animal welfare.
Qualitative results
To understand the concerns, expectations, and needs of pet owners when looking for a pet sitter during their absence. The goal is to understand what factors influence their decision to hire a pet sitter, what needs must be met to build trust, and what aspects they consider essential in the pet care experience.

Quantitative Results
This survey aims to understand pet owners' needs and expectations regarding pet sitting and walking services. We want to understand what factors influence their choice of pet sitter and what aspects they value most when entrusting their pets' well-being to someone else.
58% | Consider feeding and medicating the most important services. |
|---|---|
66% | Of those surveyed, they mention not having time for their pet. |
75% | They are concerned about the lack of empathy toward their pet. |
95% | Pet owners expect to receive photos and videos in real time. |
Quantitative Benchmarking
Rover | Clearly leads with a score of 17/18, excelling in security, user experience, and support. |
|---|---|
Pawshake | Features an attractive pricing model and a strong community, with a score of 13/18. |
Mascoters | It has significant areas for improvement, with a score of 8/18, mainly in security and support. |
Define
In this stage, we focused on defining the target user of our project. Through interviews and the creation of empathy maps, we were able to identify key insights about their needs, frustrations, expectations, and behaviors regarding pet care.
What they hear |
|---|
Recommendations from family, friends, and other pet owners are their main source of trust. |
What they see |
I would analyze the sitter's previous contact with their pet, taking into account their body language and patience. |
What they say and do |
They seek to validate the sitter's trustworthiness before leaving their pet with them. To achieve this, they turn to social media or recommendations from friends and acquaintances, and/or arrange prior meetings with the sitter. |
Frustrations |
The user feels concerned about the sitter, given their expectations of whether they will be responsible and adequate in caring for their pet. |

User Persona

Matías Briones - Physiotherapist
He prefers to rely on caregivers recommended by friends or family and seeks to ensure his pets receive quality care.
😟 Pain Points |
|---|
|
|
|
💡 Motivations |
|---|
|
|
|
|
Device
In this stage, we used Information Architecture and Card Sorting techniques to organize our project's content in a logical, user-centered way. Through this exercise, we sought to identify and organize all the key content, screens, and features that the user (pet owner) needs in the application, based on their motivations, frustrations, and needs.
Card Sorting
The results of the card sorting study revealed a good overall understanding among users of content logic and hierarchy.
Based on these findings, it is recommended that a new hierarchical inventory be developed.

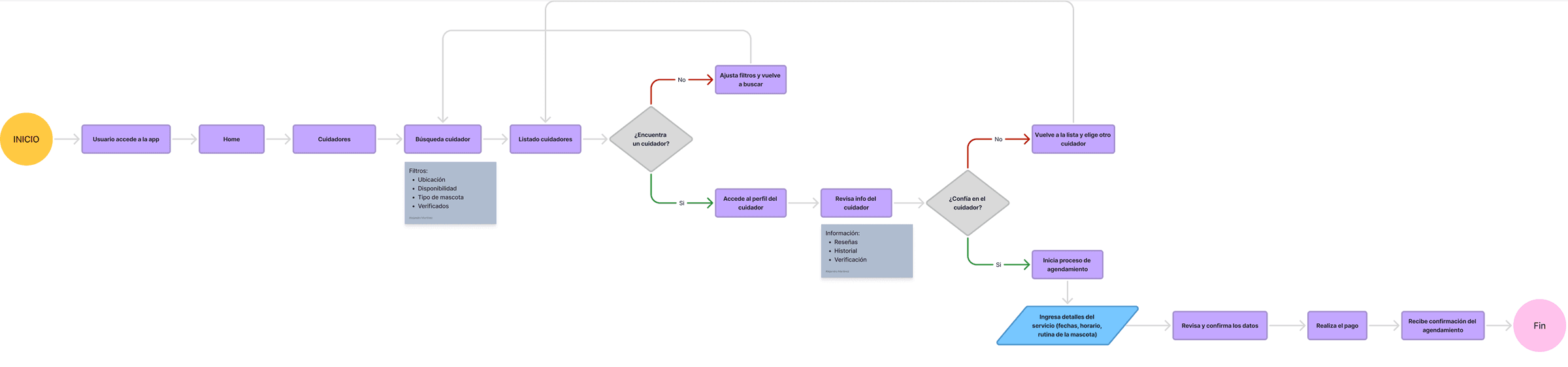
Navigation map

User Flow
As a pet owner, I want to easily find a reliable sitter with good references so I can feel confident that my pet will be well cared for during my absence.

Prototype


Usability testing
Heuristic Test
Score achieved
35 points
Total score: 50 points
This proposal has acceptable usability, but there are gaps in need of improvement.
💡 Key findings
No errors are displayed if the user omits fields during scheduling.
The "I want a service" button shows no indication of being active when clicked.
Filters already applied cannot be "deselected."
User Testing Insights
The testing phase yields few insights, as users generally completed the requested tasks.
|
|---|
|
|







